Introduction
When analyzing circuit feedback, terms such as voltage-series negative feedback and current-series negative feedback frequently appear. What role do these definitions play in circuit analysis?
Textbooks state that identifying the nature and topology of feedback is a prerequisite for discussing amplifier performance. In most practical circuits, the amplifier and the feedback network are connected together.
Key Conclusions
Before examining specific circuits, state the results up front:
- At either the input or the output port, a series topology increases the impedance at that port, while a shunt (parallel) topology decreases the impedance at that port.
- Based on that conclusion, the four amplifier classes—voltage amplifier, current amplifier, transimpedance amplifier, and transconductance amplifier—correspond to specific feedback topologies.
For example, to design a transconductance amplifier use current-series negative feedback.
How to Determine Feedback Type
Use the following systematic procedure to identify the feedback type. In the examples below the feedback element is Rf.
Step 1: Determine whether the feedback is positive or negative. Break the closed loop at any point and follow the polarity around the loop. If the node polarities on either side of the break are opposite, the feedback is negative. If they are the same, the feedback is positive.
Step 2: Short the input. If the feedback element still connects to the output and can affect the input, the feedback is series with respect to the input; otherwise it is shunt with respect to the input.
Step 3: Short the output. If the feedback element still connects to the input and can affect the output, the feedback is series with respect to the output; otherwise it is shunt with respect to the output.
Example 1: Current-Series Negative Feedback
Applying the procedure to the common-source with source degeneration example:
- Step 1: Break the loop and check polarities; node polarities are opposite, so the feedback is negative.
- Step 2: Short the input; Rf still connects via the emitter/source path to the input, so the feedback is series with respect to the input.
- Step 3: Short the output; Rf still connects to the input path and can affect the output, indicating current-type feedback.
Example 2: Voltage-Shunt Negative Feedback
Consider a circuit where Rf is connected between input and output in a different configuration:
- Step 1: Break the loop and follow polarity; the transistor base and collector are out of phase, so the feedback is negative.
- Step 2: Short the input; Rf is effectively shunting at the output and is no longer connected to the input, so the feedback is shunt with respect to the input.
- Step 3: Short the output; Rf becomes shunting at the input and is no longer connected to the output, indicating voltage-type feedback.
Thus this circuit is voltage-shunt negative feedback. It presents low input impedance and low output impedance. It can serve as a transimpedance amplifier in appropriate contexts.
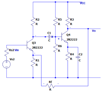
Example 3: Two-Stage Common-Emitter with Feedback
For a more complex circuit where Rf bridges input and output of a two-stage common-emitter:

- Step 1: Break the loop and follow polarity; node polarities are opposite, indicating negative feedback.
- Step 2: Short the input; Rf connects through Q3 emitter back to the input signal, so the feedback is series with respect to the input.
- Step 3: Short the output; Rf becomes shunting with respect to the input and is no longer connected to the output, indicating voltage-type feedback.
Therefore this configuration implements voltage-series negative feedback, giving low output impedance and high input impedance, consistent with an ideal voltage amplifier.
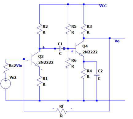
Turning Negative Feedback into Positive Feedback
Changing the connection point of the feedback element can convert negative feedback into positive feedback. For example, moving Rf so that it connects to the base of the input transistor can change the loop polarity:

- Applying the same polarity and shorting tests shows the node polarities are the same, so the circuit now implements voltage-shunt positive feedback.
Summary
- Choose the feedback topology according to load requirements: use voltage negative feedback when a stable output voltage (reduced output resistance) is required; use current negative feedback when a stable output current (increased output resistance) is required.
- From the signal conversion perspective:
- Output voltage controlled by an input-voltage-controlled source corresponds to voltage-series negative feedback.
- Output voltage controlled by an input-current-controlled source corresponds to voltage-shunt negative feedback.
- Output current controlled by an input-voltage-controlled source corresponds to current-series negative feedback.
- Output current controlled by an input-current-controlled source corresponds to current-shunt negative feedback.
The circuit below can be wired to realize the four feedback types described above: