What Is a Laser TV?
Technical overview of laser TV: projector types (ALPD, SLPL, blue laser), DLP display chips, and ambient-light-rejecting screens for large-room viewing.
Consumer Electronics represents a dynamic and essential segment of the electronics industry, encompassing the design, development, and application of printed circuit boards (PCBs) and related technologies in everyday devices. From smartphones and wearables to smart home systems and entertainment gadgets, this category delves into the intricate world of electronics that power modern lifestyles. Our articles provide a comprehensive resource for engineers, designers, and enthusiasts seeking to understand how PCBs enable compact, efficient, and reliable consumer products. Within this category, readers will find a wide array of guides and tutorials that cover fundamental topics such as PCB layout optimization for high-density consumer devices and assembly techniques tailored to mass production. We also offer insights into emerging trends, including the integration of Internet of Things (IoT) capabilities in household appliances and advancements in flexible electronics for wearable tech. Best practices are emphasized throughout, focusing on aspects like thermal management, signal integrity, and compliance with safety standards to ensure devices perform reliably in real-world scenarios. The practical value of exploring Consumer Electronics lies in its direct relevance to innovation and problem-solving. Professionals can apply these concepts to enhance product durability, reduce manufacturing costs, and incorporate sustainable materials, while hobbyists gain hands-on knowledge for personal projects. By addressing technical challenges such as miniaturization and power efficiency, our content bridges theoretical principles with tangible applications, helping you stay ahead in a rapidly evolving field. As you navigate through the posts in this category, you'll uncover detailed analyses of case studies from leading consumer brands and step-by-step approaches to troubleshooting common issues. This collection equips you with the tools and knowledge to tackle complex electronics projects, fostering a deeper appreciation for the technology that surrounds us daily.
Technical overview of laser TV: projector types (ALPD, SLPL, blue laser), DLP display chips, and ambient-light-rejecting screens for large-room viewing.
Technical overview of Siri's speech synthesis: how Apple applies deep learning within a hybrid TTS to predict acoustic targets and concatenation costs for natural voice.
Technical overview of cloud phone architecture, use cases, deployment trade-offs and security, emphasizing 5G-enabled cloud compute, remote rendering, and multi-identity.
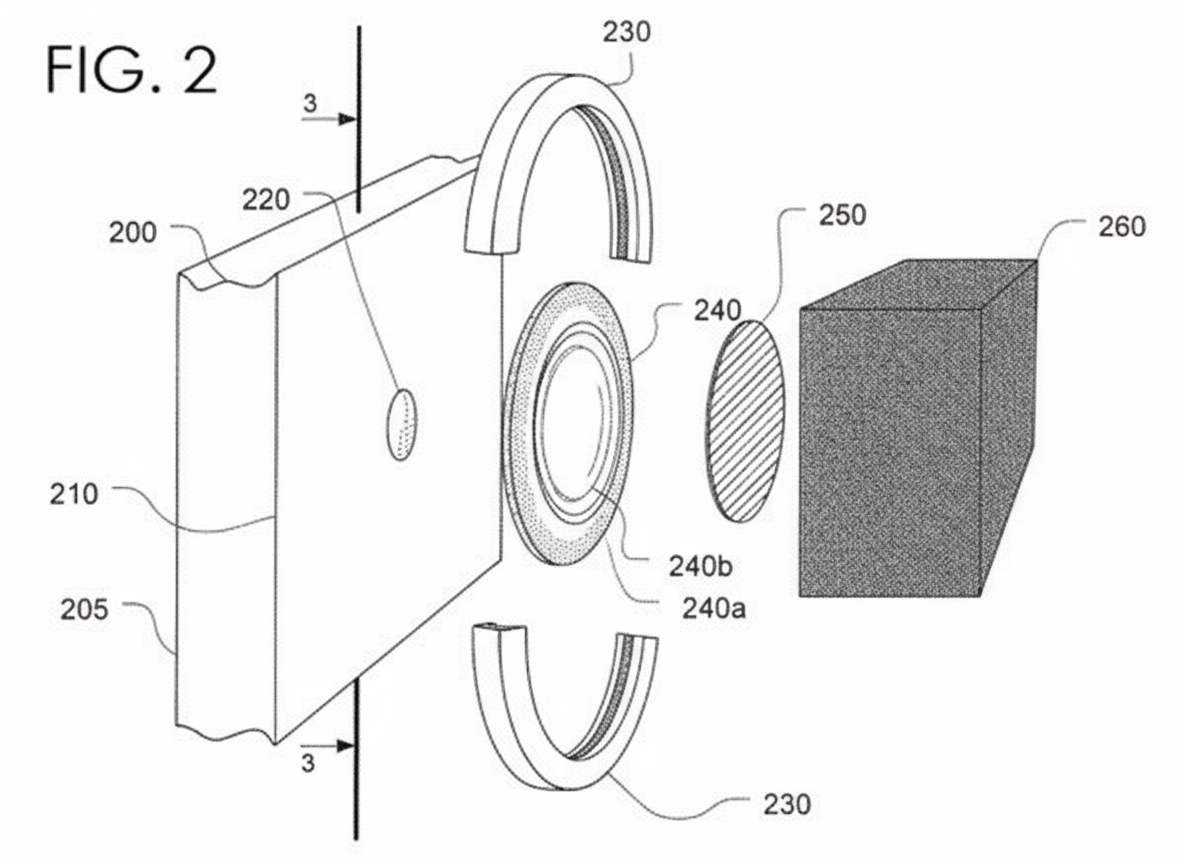
US patent filings reveal Apple patents for a water-resistant interface system, including sealed buttons and speakers with potential application to iPhone devices.
Technical overview of e-cigarette system design, atomizer operation and ultrasonic atomization, CSU8RP3125 control-chip safety features and battery charging protection.
Explains E-ink electrophoretic display principles, bistability and hysteresis, plus advantages, limitations (low refresh, ghosting), color challenges and applications.
Technical overview of a camcorder reference design using TI TMS320DM270 DM270, detailing video capture, MPEG-4/JPEG compression, CCD interface, OSD and storage support.
Technical overview of tablet reference designs covering ESD protection, antennas, IR, MCU (Nuvoton NANO100), USB controllers and MEMS clocking components.
Explains hardware reset design for smartphones with built-in batteries, detailing PMU/AP power on/off behavior, PS_HOLD timing, and single-key power/reset constraints.
Yole analysts review fan-out packaging for smartphone APUs: performance benefits, cost trends, supplier landscape (TSMC, Samsung), and integration paths for SoCs.
Technical teardown of the iPhone 15 Pro Max PCB layout and key chips, focusing on the A17 Pro 3 nm processor, RF PCB architecture and major RF front-end modules.
iPhone 15 Pro teardown by TechInsights details A17 Pro (TSMC 3nm) packaging, Micron D1β LPDDR5 memory, UWB transceiver, camera and RF component choices.