Dual Camera Principles and Advantages
Technical overview of dual-camera smartphone architectures, covering depth acquisition, color+monochrome sensors, computational imaging, optical-zoom and AR use cases.
Consumer Electronics represents a dynamic and essential segment of the electronics industry, encompassing the design, development, and application of printed circuit boards (PCBs) and related technologies in everyday devices. From smartphones and wearables to smart home systems and entertainment gadgets, this category delves into the intricate world of electronics that power modern lifestyles. Our articles provide a comprehensive resource for engineers, designers, and enthusiasts seeking to understand how PCBs enable compact, efficient, and reliable consumer products. Within this category, readers will find a wide array of guides and tutorials that cover fundamental topics such as PCB layout optimization for high-density consumer devices and assembly techniques tailored to mass production. We also offer insights into emerging trends, including the integration of Internet of Things (IoT) capabilities in household appliances and advancements in flexible electronics for wearable tech. Best practices are emphasized throughout, focusing on aspects like thermal management, signal integrity, and compliance with safety standards to ensure devices perform reliably in real-world scenarios. The practical value of exploring Consumer Electronics lies in its direct relevance to innovation and problem-solving. Professionals can apply these concepts to enhance product durability, reduce manufacturing costs, and incorporate sustainable materials, while hobbyists gain hands-on knowledge for personal projects. By addressing technical challenges such as miniaturization and power efficiency, our content bridges theoretical principles with tangible applications, helping you stay ahead in a rapidly evolving field. As you navigate through the posts in this category, you'll uncover detailed analyses of case studies from leading consumer brands and step-by-step approaches to troubleshooting common issues. This collection equips you with the tools and knowledge to tackle complex electronics projects, fostering a deeper appreciation for the technology that surrounds us daily.
Technical overview of dual-camera smartphone architectures, covering depth acquisition, color+monochrome sensors, computational imaging, optical-zoom and AR use cases.
Technical analysis of Amazon Echo and Echo Dot teardown: SoC/DSP, memory, connectivity, cloud updates, and the 7-microphone array enabling far-field voice capture.
Belt-type pedometer design using the ADXL345 accelerometer: hardware (sensor, MCU, LCD) and waist-acceleration step-detection method for reliable step counting.
Technical overview of NB-IoT development and 3GPP standardization, covering origins, NB-CIoT vs NB-LTE proposals, project initiation and timeline.
Technical overview of the Si1141 infrared proximity sensor for robot vacuum collision-avoidance: features, specifications, optical design, power consumption, and I2C interface.
Single-channel diameter gauge for cable outer diameter measurement: photoelectric nondestructive online inspection with ±0.003 mm accuracy, 500 Hz measurement.
Xiaomi Notebook Air (12.5, 13.3-inch): thin-and-light laptops with 256GB PCIe SSD, 8GB RAM, NVIDIA GeForce 940MX discrete GPU, 1C fast charging and Mi Band unlock.
Guide to AP525 hardware interfaces and AP software (Bench and Sequence Mode) with workflow for automated audio testing and report generation using TLSR9518A DUT.
Guide to driving a passive buzzer with STM32 using STM32CubeIDE: configure clock, TIM7 microsecond delay, toggle PB5 and iterate tone/music arrays for frequency and duration.
Guidelines for adding the same camera to multiple NVRs: stream limits, switch bandwidth, configuration conflicts, and using RTSP custom add for reliable multi-recorder access.
Examines why high-resolution audio is inaudible on conventional equipment and how solid-state MEMS speakers reveal more detail via faster response and flat phase.
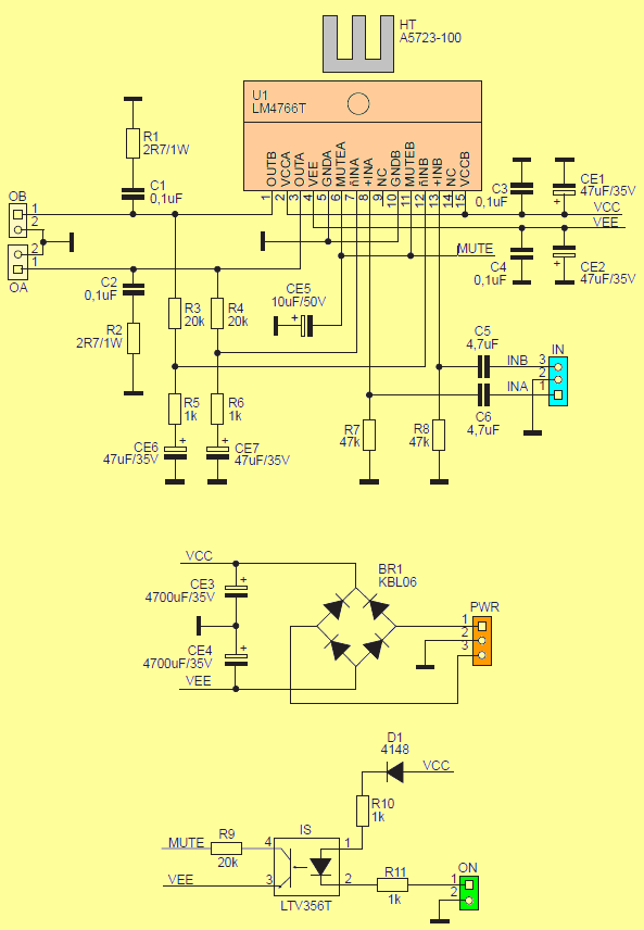
Technical overview of the LM4766 dual-channel audio power amplifier, detailing protection features, performance (40 W per channel, low THD+N), supply range and applications.