Embedded Audio Processing Workflow
Technical overview of embedded audio processing and format conversion, covering PCM and G.711 paths, AAC/ADTS structure and fdk-aac encoding/porting guidance.
Consumer Electronics represents a dynamic and essential segment of the electronics industry, encompassing the design, development, and application of printed circuit boards (PCBs) and related technologies in everyday devices. From smartphones and wearables to smart home systems and entertainment gadgets, this category delves into the intricate world of electronics that power modern lifestyles. Our articles provide a comprehensive resource for engineers, designers, and enthusiasts seeking to understand how PCBs enable compact, efficient, and reliable consumer products. Within this category, readers will find a wide array of guides and tutorials that cover fundamental topics such as PCB layout optimization for high-density consumer devices and assembly techniques tailored to mass production. We also offer insights into emerging trends, including the integration of Internet of Things (IoT) capabilities in household appliances and advancements in flexible electronics for wearable tech. Best practices are emphasized throughout, focusing on aspects like thermal management, signal integrity, and compliance with safety standards to ensure devices perform reliably in real-world scenarios. The practical value of exploring Consumer Electronics lies in its direct relevance to innovation and problem-solving. Professionals can apply these concepts to enhance product durability, reduce manufacturing costs, and incorporate sustainable materials, while hobbyists gain hands-on knowledge for personal projects. By addressing technical challenges such as miniaturization and power efficiency, our content bridges theoretical principles with tangible applications, helping you stay ahead in a rapidly evolving field. As you navigate through the posts in this category, you'll uncover detailed analyses of case studies from leading consumer brands and step-by-step approaches to troubleshooting common issues. This collection equips you with the tools and knowledge to tackle complex electronics projects, fostering a deeper appreciation for the technology that surrounds us daily.
Technical overview of embedded audio processing and format conversion, covering PCM and G.711 paths, AAC/ADTS structure and fdk-aac encoding/porting guidance.
SCTF low phase-noise clock oscillator overview for digital audio systems: CN SMD packages, common audio frequencies, high stability, low jitter and phase-noise specifications.
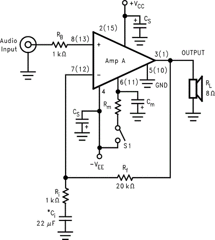
LM4766 dual-channel audio power amplifier: 40W per channel, low distortion (≤0.1%), wide ±20–±35V supply range, 9 V/μs slew rate for high-fidelity designs.
Technical overview of moving-coil loudspeakers: operation, cross-section components (voice coil, cone, suspension) and design trade-offs like resonance and Doppler.
Comprehensive technical overview of speech recognition covering history, preprocessing, MFCC feature extraction, acoustic models (GMM/HMM, DNN), language models, and decoding.
Offline voice recognition solution on PT32Z192 Cortex-M3 MCU: hardware specs, high-sensitivity mic, TFT UI, playback options (voice chip or PWM), AI recognition library, schematics.
Technical overview of school auditorium sound system design, covering components, loudspeaker selection, signal processing, amplification, tuning, installation, and maintenance.
Overview of moving-coil speaker structure and operation, detailing voice-coil, magnet and vibration system and the role of electromagnetic induction in sound conversion.
Technical overview of the DVI digital video interface: DVI-A/DVI-D/DVI-I variants, TMDS signaling, single/dual-link bandwidth, connector pinouts, cable length and legacy status.