Infrared Thermometer Accuracy: Design Factors
Analysis of factors affecting infrared thermometer accuracy, focusing on thermopile sensor performance, optical design, emissivity effects and calibration procedures.
Medical Electronics represents a vital intersection of advanced technology and healthcare, where electronic systems and printed circuit boards (PCBs) power life-saving devices and diagnostic tools. This category delves into the design, development, and optimization of electronics tailored for medical applications, addressing the unique challenges of reliability, precision, and regulatory compliance in environments where accuracy can mean the difference between health and harm. From wearable health monitors that track vital signs in real time to sophisticated imaging equipment like MRI machines and pacemakers, Medical Electronics encompasses a wide array of innovations that enhance patient care and streamline clinical workflows. Professionals in this field must navigate stringent standards such as ISO 13485 and FDA guidelines, ensuring devices are safe, effective, and resistant to electromagnetic interference. The practical value lies in empowering engineers, designers, and healthcare innovators to create solutions that improve diagnostics, enable remote monitoring, and support personalized medicine, ultimately contributing to better outcomes in hospitals, clinics, and home settings. This category offers comprehensive guides on PCB layout for medical-grade components, tutorials on integrating sensors and microcontrollers into diagnostic tools, and insights into emerging trends like telemedicine and AI-driven health analytics. Best practices cover everything from thermal management in implantable devices to signal integrity in high-stakes environments. By examining these resources, readers gain actionable knowledge to tackle real-world projects, whether prototyping a new blood glucose meter or optimizing circuits for surgical robots. Staying informed on these topics equips you with the expertise to drive advancements in healthcare technology. Dive into the articles here to uncover strategies that bridge electronics engineering with medical needs, fostering innovations that transform patient experiences and operational efficiency.
Analysis of factors affecting infrared thermometer accuracy, focusing on thermopile sensor performance, optical design, emissivity effects and calibration procedures.
Technical overview of continuous glucose monitor (CGM) power design, focusing on single-cell battery management and smart fuel gauge algorithms for accurate capacity estimation.
Reference design for a compact multi-parameter patient monitor integrating AFE4403 to acquire ECG, SpO2, respiration, heart rate and temperature for portable vital-signs evaluation.
How precision multiplexers with ultra-low leakage and low on-capacitance enable compact, accurate blood glucose monitors by preserving sensor currents and improving ADC accuracy.
Overview of smart ultrasound probes and seven key design challenges—power, size, channel count, per-channel power, data processing, transfer, and interpretation.
Survey of medical image processing covering image acquisition, image reconstruction, computation, and management; reviews algorithms, standards (DICOM/PACS), and current trends.
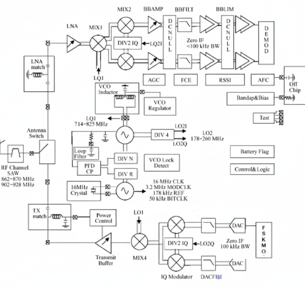
Technical overview of wearable medical chips: system architecture, low-power RF transceiver design, and wireless standards for body-area networks.
Multi-wavelength PPG reference design for SpO2 and heart-rate monitoring with time-multiplexed LEDs/PDs and low-power Bluetooth 5 connectivity for wearable applications.
Point-of-care molecular diagnostics overview: nucleic acid amplification (PCR/LAMP), TEC temperature control, optical detection, and sensor front-end components for PoC analyzers.
Reference design for handheld infrared thermometer using MSP430 MCU, TI power-management, signal-chain amplifiers, and temperature sensors for low-power, high-accuracy designs.
Wearable multi-parameter patient monitor reference design delivering synchronous PPG and ECG measurements, BLE data transmission, raw signals for heart rate, 30-day battery life.
Overview of battery types and power IC solutions for handheld infrared thermometers, covering dry cells, 9V and lithium options and precision sensing front-end components.