Differential Pressure Flowmeter Components and Installation
Technical guide to differential pressure flowmeter installation and troubleshooting, detailing impulse tubing layout, three-valve manifolds, and common fault remedies.
In the realm of electronics and PCB design, accurate measurement and testing form the backbone of reliable innovation and troubleshooting. Our Measurement & Test Instruments category delves into the essential tools that engineers, hobbyists, and professionals rely on to ensure precision and performance in their projects. From multimeters and oscilloscopes to spectrum analyzers and logic probes, these instruments enable users to quantify electrical parameters, diagnose faults, and validate circuit behavior with confidence. This category covers a wide array of resources designed to empower readers at every level. You'll find in-depth guides on selecting the right equipment for specific applications, such as high-frequency signal analysis or low-noise voltage measurements. Tutorials walk through practical setups, including how to calibrate devices for optimal accuracy and integrate them into automated testing workflows. Insights from industry experts highlight emerging trends, like the role of digital oscilloscopes in IoT development or the use of thermal imaging cameras for PCB thermal profiling. Best practices emphasize safety protocols, error minimization, and efficient data interpretation, helping you avoid common pitfalls in real-world scenarios. The practical value of these instruments extends across diverse fields, from prototyping consumer electronics to quality assurance in aerospace manufacturing. By mastering their use, you can accelerate design cycles, reduce costly rework, and achieve compliance with standards like IPC or ISO. Articles in this category address technical relevance through case studies, such as troubleshooting power supply issues in embedded systems or evaluating signal integrity in high-speed PCBs. As you navigate these topics, the knowledge gained will equip you to tackle complex challenges and innovate effectively in electronics.
Technical guide to differential pressure flowmeter installation and troubleshooting, detailing impulse tubing layout, three-valve manifolds, and common fault remedies.
Tutorial on resistance measurement using the volt-ampere method: assemble circuit, measure voltage and current, apply Ohm's law (R = U/I), record multiple readings and average.
Survey of phase unwrapping for structured-light 3D measurement, comparing temporal, spatial, multi-frequency, Gray-code, number-theory and deep-learning approaches.
Investigation of lower-than-expected DC from a PWM RC low-pass filter: multimeter loading by source output impedance forms a voltage divider; use high input-impedance meters.
Overview of SCD's Swift-El SWIR detector: a 640×512, 10 μm VGA sensor with event-based imaging and dual video channels for high-speed tactical and machine-vision use.
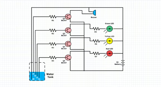
Explains a simple water level measurement circuit using probes, resistors and transistors; shows low/high level detection via LEDs and transistor switching.
Guide to selecting specialized micrometers and calipers for hard-to-reach features: pipe wall, grooves, bores, splines, gears, threads and stepped or concave surfaces.
Overview of search superheterodyne frequency measurement systems, frequency search modes (continuous, stepped) and strategies for selecting frequency search speed.
Technical overview of ground resistance tester principles, acceptable grounding resistance values, measurement procedure, and probe placement precautions for accurate ground testing.
Explains oscilloscope probe attenuation and compensation: DC resistor divider and AC capacitive divider principles for X20 probes, calibration with 1 kHz square wave.
Survey of ultrasonic infrared thermography: principles, system components, simulations and applications for crack detection in metals, composites, aero-engine blades and concrete.
Overview of S-parameters in microwave and RF design, explaining two-port S11/S21 interpretation, measurement with network analyzers, and signal/power considerations.