Overview
This article discusses two methods for power systems used inside medical equipment that connect to patients. Device parts that contact the patient are called applied parts. Applied parts are defined as parts of a medical device that must contact the patient directly for the whole device to perform its intended function. This definition also applies to locations that might contact the patient.
Standards and classifications
Applied parts must comply with the IEC 60601-1 series of standards, depending on the type of patient contact and the nature of the medical device. The most recent base edition is IEC 60601-1:2005 (3rd edition). The standard is published in major regions as:
IEC 60601-1:2005 (3rd edition) + Corrigendum 1:2006 + Corrigendum 2:2007 + Amendment 1:2012
Europe: EN 60601-1:2006/A1:2013/A12:2014
United States: ANSI/AAMI ES60601-1:A1:2012, C1:2009/(R)2012 and A2:2010/(R)2012
Canada: CSA CAN/CSA-C22.2 No. 60601-1:14
Each classification imposes different shock protection requirements. From lowest to most stringent:
- B type (body). Applies to applied parts that are generally non-conductive and may be earthed.
- BF type (body floating). Applies to applied parts that connect electrically to the patient and must be floating and isolated from earth. This classification excludes applied parts that connect directly to the heart.
- CF type (cardiac floating). Applies to applied parts that connect directly to the heart (including venous connections). These parts must be floating and isolated from earth.
Power systems for BF and CF devices are designed to provide additional insulation from the secondary output to earth, typically rated as 1 x MOPP at mains voltage.
Insulation tests are based on a working AC voltage of 250 V.
MOP = Means of Protection
MOOP = Means of Operator Protection
MOPP = Means of Patient Protection
These power systems must also limit earth leakage, enclosure leakage, and especially patient leakage current as defined in the table below.
Leakage current definitions
NC = Normal Condition
SFC = Single Fault Condition
*Maximum earth and enclosure leakage current for patient care devices in the United States is 300 uA
The referenced figures are for portable equipment.
Earth leakage current = current flowing through the protective earth conductor
Enclosure leakage current = current flowing from the enclosure via the patient to earth
Patient leakage current = current flowing from an applied part via the patient to earth
Patient auxiliary current = current between two applied parts
Design challenges for patient-connected equipment
For devices that require electrical connection to the patient, power system designers must minimize leakage currents during normal operation and protect the patient by isolating them from earth in fault conditions. The power supply is a key element in meeting these requirements.
Most power supplies that meet general medical safety standards are not suitable for direct patient connection. They typically lack the required isolation from output to earth and do not meet patient leakage current limits. While many supplies provide the required 2 x MOPP from input to output and 1 x MOPP from input to earth, they commonly rely on functional insulation from output to earth, often rated around 500 VAC/VDC. Applied-part applications require at least basic insulation at mains voltage, with a required test voltage of 1500 VAC, while also meeting creepage and clearance distances. In addition, high input-to-output capacitance can allow excessive leakage current from the output to earth.
Secondary DC/DC isolation as a low-power solution
For low-power systems, a simple and low-cost approach is to add a secondary isolation stage in the form of a DC/DC converter that provides basic insulation at mains-equivalent voltages, with minimal input-to-output capacitance (20–50 pF). This reduces potential patient leakage current to single-digit uA levels. The approach can also be applied to signals on system inputs and outputs connected to uncontrolled external equipment such as computers or monitors.

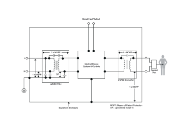
Figure 1: Medical power system with secondary DC/DC isolation.
Off-the-shelf DC/DC converters from about 1 W to 20 W are available with the required input-to-output isolation and very low internal capacitance, designed specifically for these applications. When used with a medical-standard input supply, they can reduce patient leakage to about 2 uA, suitable for BF and CF applications. If the DC/DC converter is powered from a regulated AC/DC supply, fixed-input, semi-regulated DC/DC devices can be used to provide a cost-efficient solution. Wide-input DC/DC products that provide well-regulated outputs across a broad DC input and load range, with up to 2 x MOPP isolation and similarly low internal capacitance, are also suitable for battery-powered or DC-input portable equipment.
Higher-power applications
In higher-power applications, such as surgical equipment or motor-driven devices, adding an extra isolated stage may be undesirable because high-power isolated DC/DC devices are less available and double-conversion reduces efficiency. For these applications, the power system must be designed with the necessary insulation, spacing, and patient leakage current limits in mind.
Because these applications are often BF rather than CF, the patient leakage current requirement is less stringent (100 uA rather than 10 uA), and a growing number of standard products are available for BF-rated applied-part applications. For example, a 250 W, BF-rated power module that meets isolation and leakage current requirements can be used in motorized devices and other equipment that benefit from convection cooling and short-term peak power capability.
Design considerations
Combining high isolation with low leakage current poses specific design challenges for AC/DC supplies. Required internal clearance on the secondary side increases significantly and must be implemented with system integration in mind. Low-emission and low-leakage requirements can conflict, necessitating topologies that minimize noise and careful layout to reduce differential and common-mode emissions. It is also important to minimize mains-frequency ripple in the primary circuit to reduce patient leakage current for a given input-to-output capacitance.
Conclusion
Meeting the requirements for patient-connected medical equipment is a challenge for power supply designers. Using standard, certified, and appropriately rated components, or products with certified EMC performance, simplifies compliance for end equipment and reduces development risk and time to market.