Help
  • FAQ
    browse most common questions
  • Live Chat
    talk with our online service
  • Email
    contact your dedicated sales:
0

High-Reliability Gate-Driver Solution for Solar Inverters

Author : AIVON | PCB Manufacturing & Supply Chain Specialists March 03, 2026

 

Overview

A cost-optimized driver solution is achieved using Power Integrations' highly integrated SCALE and SCALE-2 gate drivers. Compared with typical solutions based on discrete driver stages, this approach can significantly reduce component count and PCB size. Integration also improves reliability, since fewer components mean fewer potential failure points. Therefore, using SCALE and SCALE-2 gate drivers can improve system mean time between failures (MTBF).

 

Overvoltage Challenge in Solar Applications

One of the technical challenges for solar applications involves overvoltage protection.

During normal operation, when the load is connected at standard temperature, the DC bus voltage of solar inverters is relatively low compared with the blocking capability of the power switch. Therefore there is sufficient voltage margin to handle any overvoltages that may occur when the power switch turns off. Using an active-clamp approach can therefore provide reliable protection for these switches.

However, the open-circuit voltage of solar panels, especially at low temperatures, can cause the DC bus voltage to rise near the blocking capability of the power switch. During these periods, any conventional active-clamp circuit may inadvertently turn the power switch on. In the best case this causes additional losses and increased EMI; in the worst case it can destroy the solar converter.

 

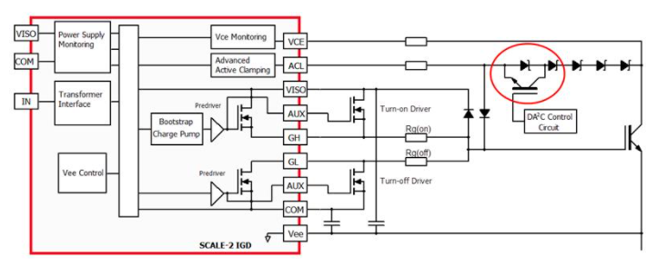
Dynamic Active Clamp (DAC)

To address this, Power Integrations developed an advanced active-clamp technique called Dynamic Active Clamp (DAC), which automatically enables and disables the clamp function so solar inverters can operate safely under all conditions (see figure).

dynamic active clamp diagram for solar inverter
AIVON | PCB Manufacturing & Supply Chain Specialists AIVON | PCB Manufacturing & Supply Chain Specialists

The AIVON Engineering and Operations Team consists of experienced engineers and specialists in PCB manufacturing and supply chain management. They review content related to PCB ordering processes, cost control, lead time planning, and production workflows. Based on real project experience, the team provides practical insights to help customers optimize manufacturing decisions and navigate the full PCB production lifecycle efficiently.

Related Tags


2026 AIVON.COM All Rights Reserved
Intellectual Property Rights | Terms of Service | Privacy Policy | Refund Policy