Summary
While debugging a circuit I observed that the output remained unstable after power-up. Troubleshooting took several days. This article presents the case and the related measurements.
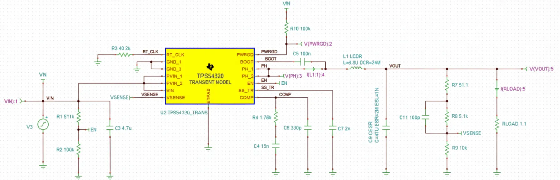
Circuit Details
A Buck converter was built around the TI power IC TPS5320 with the following parameters: Vin = 12 V, Vout = 1.2 V, L = 6.8 uH, fsw = 1.2 MHz, Cboot = 0.1 uF. The circuit is shown below.

Waveforms
Examining Vin, Vout, and Vsw waveforms shows that Vout clearly oscillates. The Vsw pulse waveform is irregular as well.

Question
All relevant information has been provided. Based on the above, what is the likely cause? Is it loop stability, insufficient output capacitance, or another reason?
Preliminary Conclusion
It is not caused by loop stability. See the analysis that follows for details.