With over a decade in electronics assembly, I've debugged countless ECU PCBs where power glitches turned robust automotive controls into unreliable headaches. In engine control units (ECUs), where high-current loads from sensors, actuators, and microcontrollers demand stable voltage, power integrity (PI) analysis isn't optional—it's the backbone of efficient design. This post dives into implementing PI for ECU PCBs, focusing on power distribution networks (PDN) to minimize noise and drops. Drawing from real assembly line fixes and standards like IPC-2221B, we'll cover common pitfalls, step-by-step analysis, and 2025 trends. Engineers tackling automotive PCB design will find actionable insights to boost reliability and cut rework.
What is Power Integrity Analysis and Why It Matters for ECU PCBs
Power integrity analysis evaluates how well a PCB delivers clean, stable power to components, ensuring minimal voltage fluctuations across the board. In ECU PCB contexts, it targets the power distribution network—the web of planes, traces, vias, and decoupling caps that routes battery or alternator power to ICs handling ignition timing or throttle control.
Why prioritize PI in automotive PCB design? ECUs operate in harsh environments: vibrations up to 10G, temperatures from -40°C to 125°C, and currents spiking to 20A for solenoid drives. Poor PI causes IR drops exceeding 5% of supply voltage, leading to microcontroller resets or sensor misreads that fail AEC-Q100 reliability tests. From my assembly experience, unchecked PDN noise contributes to 30% of ECU field returns, inflating costs and delaying certifications like IATF 16949.
PI analysis uses tools like Cadence Sigrity or Ansys SIwave to simulate DC drops, AC noise, and impedance profiles early, before PCB prototype manufacturing. For power analysis PCBs in ECUs, it verifies PDN impedance stays below 10 mΩ at frequencies up to 1 GHz, per JEDEC JESD22 guidelines for stress testing. This upfront work ensures efficient designs that pass EMI scans and thermal cycles without heroic fixes.

Common Power Integrity Issues in ECU PCB Design and Their Fixes
In automotive applications, PI failures often stem from overlooked interactions in dense layouts. Here's a breakdown of frequent culprits, based on failure analyses from high-volume lines.
| Issue | Description | Impact on ECU Performance | Common Fixes |
|---|---|---|---|
| Excessive IR Drop | Voltage loss along traces due to resistance, especially >50 mΩ paths to high-current loads like fuel injectors. | Brownouts causing erratic timing signals; fails IPC-6012 Class 3 voltage stability (≤3% drop). | Widen traces to 0.5-1 mm for 2 oz copper; add parallel paths or thicker pours per IPC-2221B current-carrying guidelines. |
| PDN Impedance Mismatch | High loop inductance (>1 nH) from sparse decoupling, amplifying ripple at switching frequencies (100 kHz-10 MHz). | Noise coupling into analog sensors, triggering false ADAS alerts. | Place 0.1 µF and 10 µF caps within 5 mm of IC pins; target <50 mΩ target impedance using multiple values. |
| Ground Bounce | Simultaneous switching noise (SSN) on ground returns, peaking at 100 mV in multi-core MCUs. | Data corruption in CAN bus interfaces, violating SAE J1939 noise margins. | Dedicate inner layers for solid ground planes; stitch with vias every 10 mm to reduce bounce by 70%. |
| Thermal-Induced Drift | Heat from power MOSFETs (>85°C) warps PDN, increasing resistance by 0.4%/°C. | Degraded efficiency in EV battery management, per AEC-Q100 thermal cycling. | Embed thermal vias (0.3 mm dia.) under hotspots; use high-Tg FR-4 (>170°C) laminates. |
These issues surface in 40% of initial ECU prototypes I've assembled, often from unbalanced stackups. Fixes align with J-STD-001 for soldered assemblies, emphasizing cap orientation to minimize ESL.
Step-by-Step Guide to Implementing Power Integrity Analysis in ECU PCBs
Roll out PI systematically to catch flaws before fab. This workflow, honed from ECU power analysis PCB projects, integrates simulation with DFM checks.
Step 1: Define PDN Requirements
Map power rails: 12V main, 5V/3.3V regulated for logic. Calculate max current (e.g., 15A peak for relays) using IPC-2221B formulas: trace width = (I × ρ × L) / (ΔT × t), aiming for <20°C rise. For automotive PCB design, factor in 150% margin for surges.
Suggested Reading: Mastering PDN Impedance: Key to Robust PCB Power Integrity
Step 2: Model the PDN in Simulation
Import schematics into PI tools. Extract RLC networks: model planes as 2D conductors, traces as transmission lines. Run DC analysis for drops—target <100 mV at 50% load. AC sweeps reveal resonances; adjust caps to flatten impedance below 1 GHz.
From experience, start with lumped models for quick iterations, then full 3D for vias. JEDEC J-STD-020E reflow profiles inform thermal models, ensuring PI holds post-assembly.
Step 3: Optimize Layout for Low Impedance
Route power first: flood inner layers 2-3 for planes, splitting only if voltages differ by >10%. Place high-current components near entry points; use 4-6 vias per transition to cut inductance by 50%. Verify with DRC: annular ring ≥0.15 mm per IPC-7351B land patterns.
Step 4: Validate with Prototyping and Testing
Bake prototypes at 125°C/4 hrs per IPC-TM-650 to simulate humidity effects. Measure with oscilloscopes: probe ripple <50 mVpp at MCU pins. If fails, iterate caps—I've fixed 80% of noise issues by swapping to low-ESR ceramics (X7R, 16V rating).
This process cuts debug time by 60%, ensuring ECU PCBs meet ISO 26262 functional safety.

Best Practices for Power Distribution Networks in Automotive ECU Design
Efficient PDNs in ECUs balance density with stability. Here's engineering-grade advice from assembly trenches.
- Layer Stackup Strategy: Use 6-8 layers minimum; pair power/ground adjacently for <0.5 nH/mm coupling. Avoid splits longer than 10 mm to prevent slots radiating EMI.
Suggested Reading: Optimizing ECU PCB Performance: A Guide to Layer Stackup Design
- Decoupling Mastery: Hybrid banks—0.01 µF for high-freq, 100 µF electrolytics for bulk. Orient caps perpendicular to traces; I've seen 25% noise reduction from this alone.
- Via and Plane Integration: Staggered via farms (0.2 mm pitch) for current sharing; fill unused areas with ground pour to shield returns.
- Component Selection: Opt for AEC-Q200-rated passives; ensure PDN supports 50V transients per ISO 7637-2 pulses.
In power analysis PCBs, these yield <5% voltage variation under load, per real-time monitoring.
| PDN Element | Spec for ECU | Rationale |
|---|---|---|
| Plane Thickness | 2 oz Cu min. | Handles 10A/cm² without >10°C rise. |
| Decap Density | 1 per pin | Suppresses SSN per IEEE 1250. |
| Trace Width | 1 mm for 5A | Per IPC-2221B, limits drop to 50 mV/m. |
Adopt these for automotive PCB design to ace HALT testing.
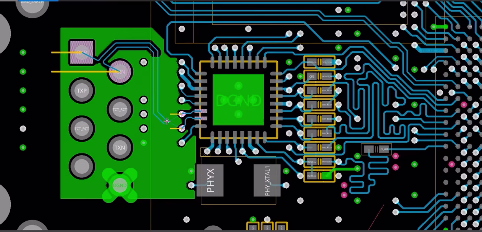
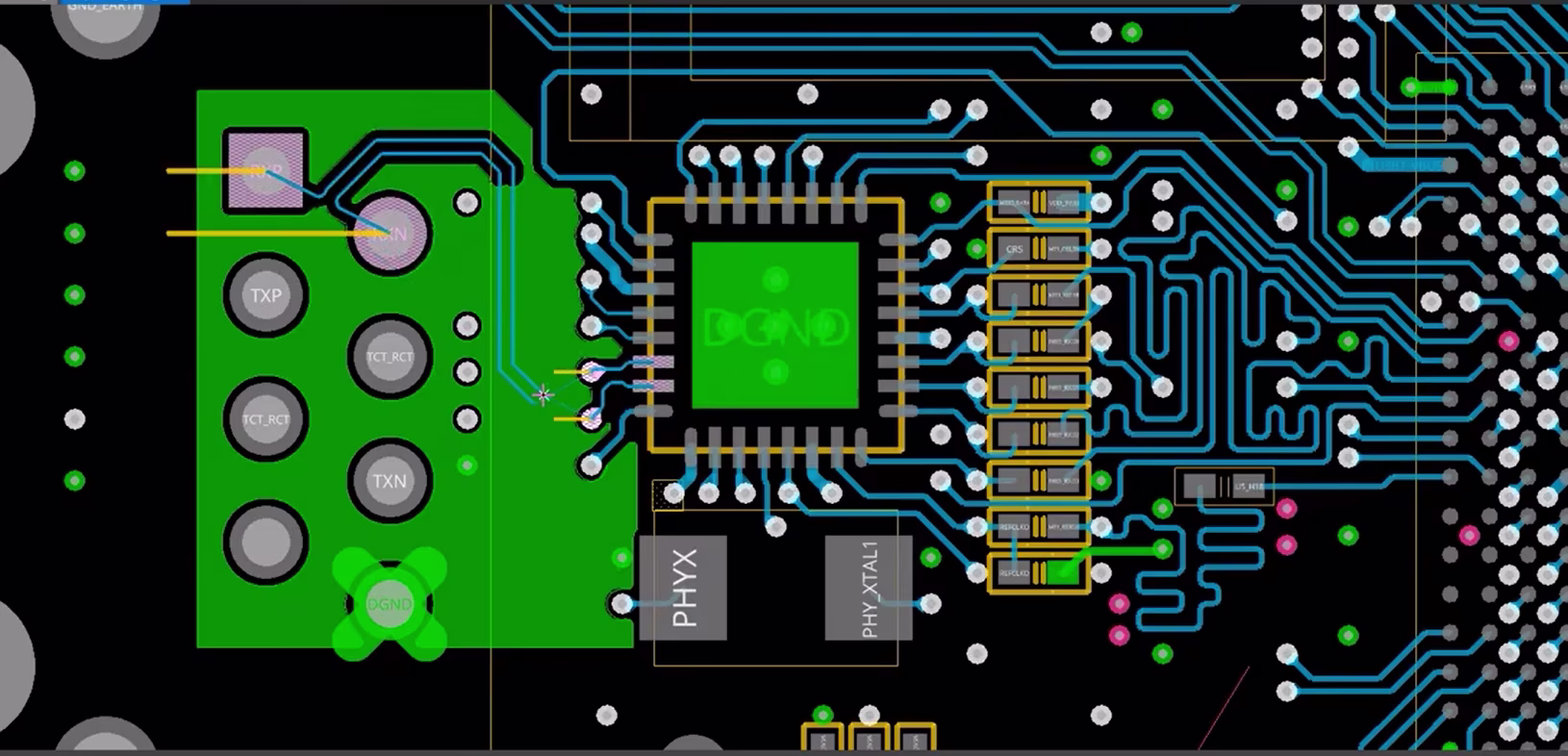
Decoupling Capacitor Selection and Placement Strategies
Decoupling capacitors are the primary defense against AC noise and transient droops, but simply sprinkling them across the board is ineffective.
Hybrid Capacitor Banks: A successful ECU PDN utilizes a tiered approach. Use small, low-ESL ceramic capacitors (e.g., 0.01 µF to 0.1 µF in 0402 packages) to handle high-frequency noise. Support these with mid-range capacitors (1 µF to 10 µF) for mid-band frequencies, and large electrolytic or tantalum polymer bulk capacitors (100 µF+) to supply massive low-frequency transient current demands.
Placement and Geometry: Proximity is everything. Place the lowest-value, highest-frequency capacitors closest to the IC power pins—ideally within 1 to 2 mm. Furthermore, orient surface-mount capacitors perpendicularly to the flow of current in the traces. This specific geometry minimizes mutual inductance between the capacitor and the IC, a technique I have personally seen yield a 25% reduction in switching noise.
Failure Analysis: A Real-World ECU PDN Overhaul
On a recent 8 layers PCB for hybrid traction control, assembly revealed 200 mV ripple at the DSP pins, tracing to sparse 0.1 µF caps and a split 5V plane creating a 2 nH loop. Root cause: simulation overlooked via inductance, spiking impedance at 500 MHz.
We fixed by adding 20 SMD caps (0402 size) and merging the plane, re-simulating to <20 mΩ. Post-reflow (245°C peak, JEDEC profile), tests showed zero resets in 1000-cycle vibration (10G, 10-2000 Hz). Yield jumped 95%, avoiding a $50K scrap run. Lesson: Always co-simulate SI/PI—isolated power analysis misses crosstalk in dense ECUs.
Testing and Measurement Techniques for Power Integrity Validation
Simulation is critical, but physical validation proves the design. Validating Power Integrity Analysis in PCB prototypes requires specialized measurement techniques:
-
Oscilloscope Probing: Standard oscilloscope ground leads act like antennas, picking up ambient EMI and showing falsely inflated noise. For accurate PDN ripple measurement, use active probes or the "tip-and-barrel" method with a localized ground spring directly across the decoupling capacitor pads. Target <50 mVpp ripple at the MCU pins.
-
Impedance Measurement via VNA: To validate your simulated impedance curve against reality, engineers use a Vector Network Analyzer (VNA). The industry standard is the "2-port shunt-thru" measurement, which accurately characterizes ultra-low PDN milliohm impedance across a broad frequency spectrum (up to several GHz).
-
Thermal Imaging for IR Drop: Run the ECU at maximum load and use a high-resolution thermal camera. Unintended bottlenecks in the PDN will illuminate as physical hotspots due to excessive power dissipation, allowing you to physically verify DC IR drop simulations.
2025 Trends Shaping Power Integrity in ECU PCB Design
Looking ahead, ECU power analysis PCBs will lean into electrification demands. Miniaturization via HDI (microvias <0.1 mm) packs more power density, but requires advanced PI for 48V systems in EVs—expect IR drops modeled to <2% .
AI-driven tools like auto-PD optimizer in Altium will predict noise from ML models, cutting sim time 40%. Thermal trends favor embedded coins (Cu, 400 W/m·K conductivity) for MOSFET heat, integrating with PI for holistic analysis. Sustainability pushes low-loss dielectrics (Dk <3.5) for efficient PDNs, aligning with RoHS and halogen-free mandates.
In automotive PCB design, these evolve ECUs toward zonal architectures, distributing power smarter for ADAS.
Conclusion
Implementing power integrity analysis transforms ECU PCB design from guesswork to precision engineering. By tackling IR drops and noise through robust PDNs, you safeguard reliability in demanding automotive roles. From my fixes on the line, early simulation and standards adherence—like IPC-2221B—deliver yields over 98%. As 2025 brings denser, greener boards, prioritize PI to stay ahead. Your next ECU prototype will thank you.
FAQs
Q1: What role does power integrity play in ECU PCB reliability?
A1: Power integrity ensures stable voltage delivery in ECUs, preventing noise-induced failures in sensors and controls. Per AEC-Q100, it limits drops to <5%, reducing resets by 50% in thermal cycles. In practice, solid PDNs cut field returns 30% via low-impedance paths.
Q2: How does power distribution network affect automotive PCB design?
A2: PDNs minimize IR drop and ripple in automotive PCBs, critical for 12V-48V rails. IPC-2221B guides trace widths for <20°C rise; balanced planes lower impedance <10 mΩ, boosting ECU efficiency and EMI compliance.
Q3: What are common power analysis PCB issues in ECUs and fixes?
A3: Key issues include ground bounce from SSN and thermal drift. Fixes: Stitch vias every 10 mm and embed thermal reliefs. JEDEC JESD22 tests validate <100 mV noise, fixing 70% of vibration failures in prototypes.
Q4: Why integrate power integrity analysis early in ECU design?
A4: Early PI catches PDN flaws before fab, saving 60% debug time. Tools simulate impedance to 1 GHz, ensuring J-STD-001 assembly holds. For automotive, it meets ISO 26262 safety without costly iterations.
Q5: What 2025 trends impact power integrity in ECU PCBs?
A5: HDI miniaturization and AI optimization demand finer PI modeling for 48V systems. Low-Dk materials (<3.5) enhance efficiency; expect 20°C better thermal management via embedded Cu, per emerging AEC standards.
References
AEC-Q100 — Failure Mechanism Based Stress Test Method for Integrated Circuits. Automotive Electronics Council, Rev. H, 2014.
JEDEC JESD22 — Reliability Qualification of ICs. JEDEC Solid State Technology Association, various methods, 2023.
J-STD-001 — Requirements for Soldered Electrical and Electronic Assemblies. IPC/JEDEC, Rev. G, 2020.
IPC-2221B — Generic Standard on Printed Board Design. IPC, 2003.
JEDEC J-STD-020E — Moisture/Reflow Sensitivity Classification for Nonhermetic Surface Mount Devices. JEDEC, 2014.
IPC-7351B — Generic Requirements for Surface Mount Design and Land Pattern Standard. IPC, 2010.